菠菜手艺交流论坛
首页
关于菠菜手艺交流论坛
菠菜手艺交流论坛简介
子菠菜手艺交流论坛简介
向导致辞
企业信息盘问
新闻中心
菠菜手艺交流论坛要闻
媒体报道
政策规则
通知通告
效果公示
集团工业
文化街区
文创园区
文旅景区
地产开发
都会更新
公益代建
党群事情
党建
滨投青年
职工之家
巾帼家园
纪检监察
学习教育
企业文化
筑梦滨投
员工天地
人力资源
人才理念
人才招聘
联系方法
意见建议
X
首页
关于菠菜手艺交流论坛
+
-
菠菜手艺交流论坛简介
子菠菜手艺交流论坛简介
向导致辞
企业信息盘问
新闻中心
+
-
菠菜手艺交流论坛要闻
媒体报道
政策规则
通知通告
效果公示
集团工业
+
-
文化街区
文创园区
文旅景区
地产开发
都会更新
公益代建
党群事情
+
-
党建
滨投青年
职工之家
巾帼家园
纪检监察
学习教育
企业文化
+
-
筑梦滨投
员工天地
人力资源
+
-
人才理念
人才招聘
联系方法
意见建议
党建事情
PARTY BUILDING
党建
滨投青年
职工之家
巾帼家园
纪检监察
学习教育
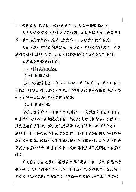
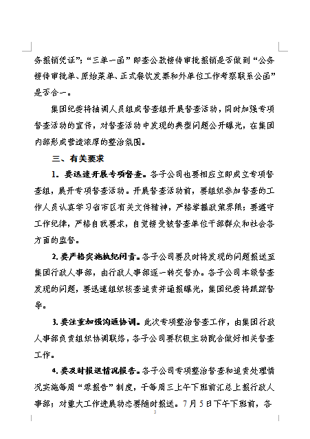
菠菜技术交流论坛集团关于开展“酒桌办公”专项整治督查事情
宣布日期:2016-07-06 作者/编辑: 浏览次数:4876
上一篇:
关于转发《合肥市包河区培训经费治理步伐》的通知
下一篇:
“两学一做” 学习在我
X
关于菠菜手艺交流论坛
菠菜手艺交流论坛简介
子菠菜手艺交流论坛简介
向导致辞
企业信息盘问
新闻中心
菠菜手艺交流论坛要闻
媒体报道
政策规则
通知通告
效果公示
集团工业
文化街区
文创园区
文旅景区
地产开发
都会更新
公益代建
党群事情
党建
滨投青年
职工之家
巾帼家园
纪检监察
学习教育
企业文化
筑梦滨投
员工天地
人力资源
人才理念
人才招聘
联系方法
意见建议
友情链接
合肥市包河区人民政府
官方公众号
© 2020 菠菜技术交流论坛 版权所有 皖ICP备2022016901号
营业执照
手艺支持:网新科技 免责说明
© 2020 菠菜技术交流论坛
皖ICP备2022016901号
手艺支持:网新科技
【网站地图】
【sitemap】