文化生长公司在安徽省土木修建学会第六届科技立异效果评价中荣获二等奖
宣布日期:2026-01-06 作者/编辑:文化生长公司 浏览次数:1337
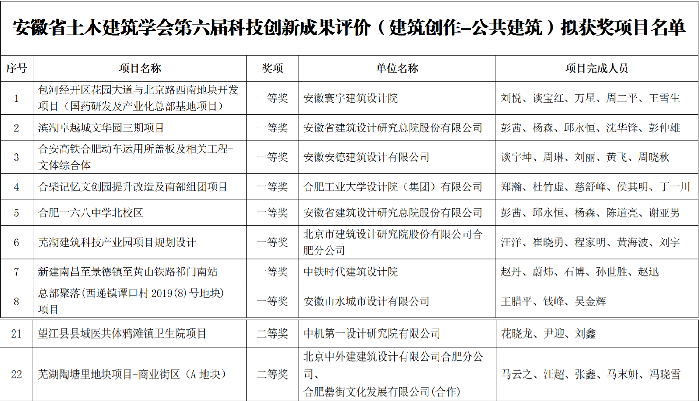
安徽省土木修建学会科技立异效果评价,,,,系安徽省土木修建工程领域立异声誉奖,,,,每两年评选一次,,,,一直以来都被行业视为立异和实践的标记性奖项。。。。。克日,,,,安徽省土木修建学会第六届科技立异效果评价圆满落下帷幕,,,,文化生长公司设计的芜湖陶塘里地块项目—商业街区(A地块)荣获修建创作—公共修建种别二等奖。。。。。


获奖的芜湖陶塘里项目位于芜湖镜湖公园旁,,,,总占地面积约48亩,,,,总修建面积5.1万平方米(地下2.4万平方米),,,,未来将打造集潮流零售、主题餐饮、文创体验为于一体湖畔型潮流美学商业街。。。。。街区妄想结构以“微缩芜湖”为焦点理念,,,,集齐散落芜湖各地的文保修建“英华”,,,,塑造时空折叠的文化地标群。。。。。街区景观与镜湖公园高度融合,,,,引景入街,,,,打造极具松懈感的公园式商业体验场景,,,,以新形象、新业态、新体验,,,,致敬江城优美生涯。。。。。



陶塘里项目从设计到施工,,,,全方位展示了文化生长公司在修建设计和施工治理方面的专业才华。。。。。该项目不但在手艺上有所立异,,,,同时也深度挖掘了芜湖市的历史文化,,,,泛起出奇异的艺术美感。。。。。


此次团队能够荣获此次奖项,,,,不但是对我们在设计方面支付起劲和效果的高度认可,,,,更是对我们在立异头脑和创立能力方面卓越体现的充分一定。。。。。这一声誉的获得,,,,无疑将极大地激励我们团队成员继续坚持激情与动力,,,,扎实推进设计领域的深入探索与一直立异。。。。。未来,,,,我们将一直深化设计理念,,,,勇于突破古板界线,,,,起劲探索新的创意和要领,,,,以实现更高水平的策划与设计效果。。。。。
- 上一篇:凝心营生长 聚力启新程
- 下一篇:红莓谷两周年庆 谷里喊你来遛遛圆满收官